中国数据挖掘会议(CCDM,China Conference on Data Mining)是由中国计算机学会和中国人工智能学会主办的数据挖掘盛会,每两年举办一次,已成功举办十届。第十一届中国数据挖掘会议(CCDM 2026)将于2026年7月31日—— 8月2日在山西太原举行,会议由中国计算机学会人工智能与模式识别专业委员会、中国人工智能学会机器学习专业委员会和山西大学承办,欢迎从事数据挖掘研究工作的产学研各界专家、学者以及学生踊跃投稿。
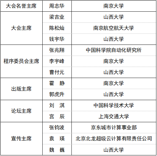
会议组织机构
征文范围(包括但不限于)
1.数据挖掘理论与算法

2.特定数据类型的挖掘

3.人工智能与智能信息处理

4.人工智能与数据挖掘技术应用

5.机器学习理论及其应用

1.论文必须未公开发表过,仅接收中文论文,采用《计算机研究与发展》格式排版,字数8000-10000。
2.论文应包括题目、作者姓名、作者单位、摘要、关键词、正文和参考文献。另附作者通讯地址、邮编、电话及E-mail地址。
3.学生(不包括博士后和在职博士生)第一作者的论文稿件请在首页脚注中注明。
4.会议网址:https://ccf.org.cn/CCDM2026
5.会议采用在线投稿方式,投稿地址:
https://conf.ccf.org.cn/CCDM2026/paper
6.联系人:
王老师
电话:13453145789
邮箱:ccdm2026@126.com
会议录用的论文将推荐到《计算机研究与发展》、《模式识别与人工智能》、《计算机科学与探索》、《计算机工程与应用》、《计算机科学》、《智能系统学报》、《科技通报》、《小型微型计算机系统》、《计算机应用》、《数据采集与处理》、《数据分析与知识发现》、《南京大学学报(自然科学)》、《山东大学学报(工学版)》、《陕西师范大学学报(自然科学版)》、《南京师大学报(自然科学版)》、《南京师范大学学报(工程技术板)》、《郑州大学学报(理学版)》、《郑州大学学报(工学版)》、《华东交通大学学报》、《吉林大学学报(信息科学版)》、《常州大学学报》、《济南大学学报(自然科学版)》等期刊发表,具体发表期刊以最终推荐结果为准。

主办单位
中国计算机学会、中国人工智能学会
承办单位
中国计算机学会人工智能与模式识别专业委员会、中国人工智能学会机器学习专业委员会、山西大学
举办地
山西·太原
特此通知,欢迎各界人士积极投稿参会!